y-nullclines

And, now, the same general steps for the [Maple Math] -nullclines:

> yNULLeqn := factor( rhs(ode2) ) = 0 ;

[Maple Math]

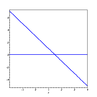
Thus, the [Maple Math] -nullcline consists of the two lines [Maple Math] and [Maple Math] . Here is how these might be plotted:

> yNULL1 := plot( 0, x=-2..4, color=BLUE ):

> yNULL2 := plot( 3-2*x, x=-2..4, color=BLUE ):

> yNULLplot := display( [ yNULL1, yNULL2 ], axes=BOXED ):

> yNULLplot;

>